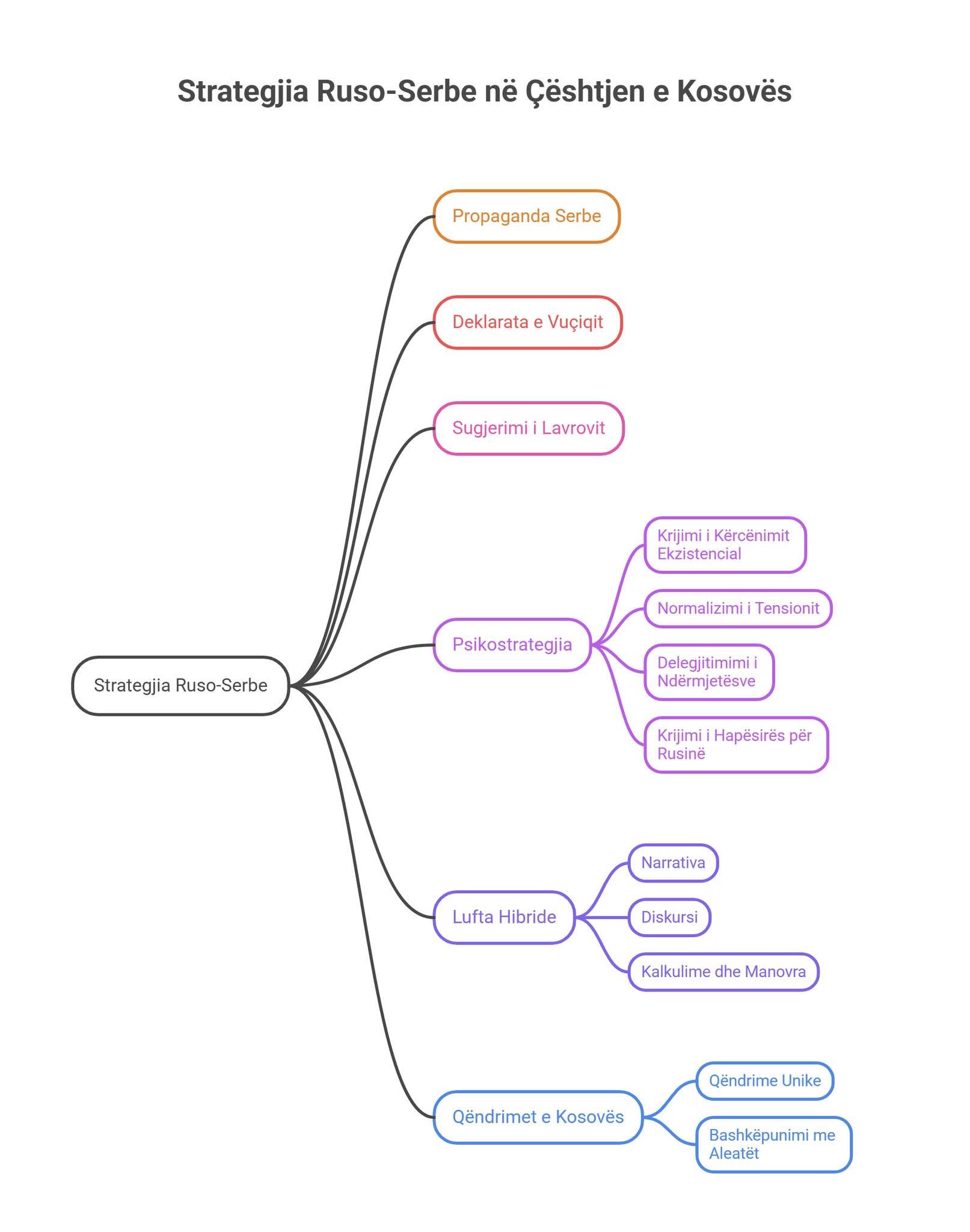
Gurakuç Kuçi from the Octopus Institute has reacted to the recent discourse in Serbia about the alleged pressure from the US and the European Union to recognize Kosovo, describing it as part of a deliberate political strategy.

According to Kuçi, the reaction amplified by Serbian propaganda that the US is pushing Serbia towards a secret agreement to recognize Kosovo, as well as the statements of Serbian President Aleksandar Vučić that “Serbia will not recognize Kosovo”, are not spontaneous or emotional, but part of a strategic construction.

Kuçi assesses that these are “two discursive strikes with the same objective” – ​​building the narrative that Serbia is under political siege by the West and is being forced to give up its position on Kosovo.

According to him, at a time when the resumption of the Kosovo-Serbia dialogue is required, this approach aims to undermine the climate of trust and position Serbia in line with Russian interests.

Kuçi says that in the logic of hybrid warfare, narrative precedes movement and prepares the ground for other developments behind the scenes.

Below you can find Kuçi’s full reaction:

Delegitimizing the West as a negotiating tool in the Kosovo “issue”

The reaction amplified by Serbian propaganda that the US is pushing Serbia towards a secret agreement to recognize Kosovo, as well as Aleksandar Vučić’s declaration that “Serbia will not recognize Kosovo,” are not spontaneous episodes or emotional reactions. They are part of a deliberate strategic construction.

Last month, it was Russian Foreign Minister Sergei Lavrov who suggested that Serbia should reconsider its relations with the European Union due to pressure to recognize Kosovo. Now, Serbian discourse is attacking the US, presenting it as an actor that, through “secret agreements,” aims to impose recognition of Kosovo on Serbia.

We have two discursive attacks with the same objective: to build the narrative that Serbia is under political siege by the West and is being forced to give up its position.
At a time when the resumption of the Kosovo-Serbia dialogue is required, this approach serves to undermine the climate of trust and position Serbia in line with Russian interests.

In this context, a psychostrategy with four clear vectors is followed:

1. A sense of existential threat is created by pushing forward the narrative that Serbia is being forced to give up “its territory”, accompanied by an amplification of propaganda for external pressure.
2. The ongoing tension with the West is normalized, making verbal conflict routine. This presents militarization as a nationalist duty and strengthens the internal consolidation of power, especially on the eve of elections.
3. Expectations for compromise are lowered by delegitimizing the EU and the US as neutral mediators, prolonging the stabilocracy model and presenting any pressure as an attack on Serbia.
4. Space is created for a looser strategic shift towards Russia, presenting it as an alternative partner under Western “pressure”.

In the logic of hybrid warfare, narrative precedes movement. Discourse prepares the ground. And when the ground is carefully prepared, it usually means that other calculations and maneuvers are taking place in parallel behind the scenes.

So, Kosovo’s positions must be unique and strong towards Serbia, and so must cooperation and lobbying with Western allies against the Russian-Serbian strategy.

Share.

Comments are closed.